
- 康明斯柴油发电机组
- 上柴柴油发电机组
- 玉柴柴油发电机组
- 移动拖车发电机组
- 静音发电机组
- 无锡斯坦福发电机型号
- 上海斯坦福发电机型号
- 马拉松发电机
- 英格发电机型号ENGGA
- 众智控制器
- 深海控制器
- 顶博云平台管理系统
- 小型发电机组/电焊发电机组/多功能发电机组
- 15-40KW汽油静音发电机组>
- 10-20KW汽油静音发电机组(双缸风冷)>
- 5KW汽油静音发电机组>
- 10-20KW汽油发电机双缸风冷>
- 8KW汽油机开架式发电机组>
- 5KW汽油机开架式发电机组(可做5KW,6KW,8KW)>
- 10-20KW静音型燃气&汽油机组(双缸风冷)>
- 200A-300A汽油发电焊机(双缸风冷)>
- 120A-180A汽油发电焊机>
- 300A-600A柴油发电焊机(四缸水冷)>
- 250A柴油发电电焊机>
- 20KW汽油变频发电机组>
- 10KW汽油变频发电机组>
- 5KW静音汽油变频发电机组>
- 5KW汽油变频发电机组>
- 3KW手提式变频汽油发电机>
- 基站专用直流电机>
- 10-20KW柴油发电机组静音(双缸风冷)>
- 10-20KW柴油发电机组(双缸风冷)>
- 5-8KW柴油静音发电机组(单缸风冷)>
- 5-8KW柴油发电机组开架式(单缸风冷)>
- 700W背负式汽油发电机组>
- 5KW汽油移动照明灯>
- 4-8寸汽油机水泵参数报价>
- 防汛排涝移动泵车
- 沃尔沃柴油发电机组
- 珀金斯柴油发电机组
- 韩国斗山发电机组
- 道依茨柴油发电机组
- 德国奔驰柴油发电机组
- 无动柴油发电机组
- 威曼柴油发电机组
- 里卡多柴油发电机组
- 潍柴柴油发电机组
- 通柴柴油发电机组
- 济柴柴油发电机组
- 移动汽车发电机组
- 集装箱发电机组
- 双电源自动切换和遥控
- 燃气发电机组
- 高压发电机组
- 柴油发电机配件
- 西门子发电机
桂林某电力携手广西顶博 共筑高效能源保障新标杆——200KW防雨罩型拖车发电机组采购项目签约
近日,桂林某电力公司与广西顶博发电机组制造有限公司正式签署采购合同,引进一批高性能200KW防雨罩型拖车发电机组,为区域电力应急保障和工程建设提供强劲动力支持。此次合作标志着双方在能源装备领域的技术协同迈上新台阶,也为南方地区复杂环境下的电力供应解决方案树立了新标杆。

精准匹配需求:定制化设计破解行业痛点
桂林某电力作为区域电力基础设施建设的核心企业,长期承担着电网运维、应急抢修及大型工程电力保障任务。面对南方多雨潮湿的气候条件和野外作业的复杂场景,传统发电机组易因进水、腐蚀导致性能衰减,成为制约项目推进的痛点。
产品亮点与技术参数
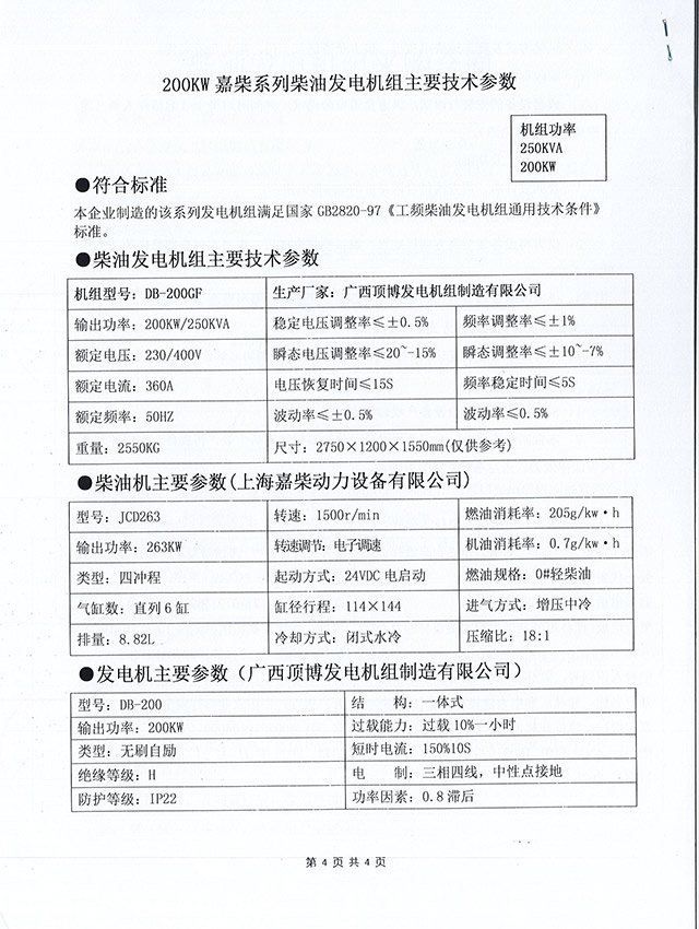
本次采购的200KW防雨罩型拖车发电机组,集成了上海嘉柴动力设备有限公司的JCD263柴油机与广西顶博发电机组制造有限公司的DB-200发电机,搭配众智生产的HGM6110N控制模块,形成了一套高效、稳定的电力供应系统。该机组不仅具备自启动自停机装置、启动用蓄电池(150A)、消音器、8小时工作底部油箱等实用配置,还随机附带了详尽的技术资料,为用户提供了全方位的支持。
在技术参数方面,该发电机组表现出色。机组型号为DB-200GF,输出功率高达200KW/250KVA,额定电压为230/400V,额定电流360A,额定频率50HZ,确保了电力输出的稳定性和可靠性。其重量仅为2550KG,便于运输和安装。同时,机组还具备出色的电压和频率调整能力,稳定电压调整率≤±0.5%,瞬态电压调整率≤20-15%,电压恢复时间≤15S,波动率≤±0.5%,确保了电力质量的优异。
柴油机方面,上海嘉柴动力设备有限公司的JCD263型号柴油机以其卓越的性能脱颖而出。输出功率高达263KW,采用四冲程、直列6缸设计,排量8.82L,转速1500r/min,通过电子调速实现精准控制。其24VDC电启动方式、闭式水冷冷却系统以及增压中冷的进气方式,共同确保了柴油机的高效运行。此外,该柴油机还具备较低的燃油消耗率(205g/kw.h)和机油消耗率(0.7g/kw.h),进一步降低了运行成本。
发电机方面,广西顶博发电机组制造有限公司的DB-200型号发电机同样表现不俗。输出功率200KW,采用无刷自励技术,绝缘等级达到H级,防护等级为IP22,确保了发电机的安全性和耐用性。其一体式结构设计、过载10%一小时的过载能力以及150%10S的短时电流,使得该发电机能够应对各种复杂的电力需求。同时,三相四线、中性点接地的制式以及0.8滞后的功率因素,进一步提升了发电机的适用性和稳定性。

质量保障与售后服务
广西顶博发电机组制造有限公司在产品质量上严格把关,确保每一台发电机组都符合国家GB2820-97《工频柴油发电机组通用技术条件》的标准。此外,公司还提供了全方位的售后服务,包括技术指导、维修保养等,确保用户在使用过程中无后顾之忧。这种从产品到服务的全方位保障,不仅增强了用户的信任度,也为双方的合作奠定了坚实的基础。
合作展望与行业影响
此次采购合同的签署,不仅为桂林某电力公司提供了优质的电力设备支持,也为广西顶博发电机组制造有限公司开拓了更广阔的市场空间。双方的合作,不仅有助于提升电力供应的稳定性和可靠性,也将推动电力设备制造行业的创新与发展。未来,双方将继续深化合作,共同探索电力设备制造领域的新技术、新应用,为社会的可持续发展贡献力量。
此次200KW防雨罩型拖车发电机组采购合同的签署,是桂林某电力公司与广西顶博发电机组制造有限公司携手共进的新起点。我们期待双方在未来的合作中,能够创造出更多的辉煌成就,共同书写电力设备供应领域的新篇章。







桂公网安备45010702002247